a、b、cという3種類の文字を、左から順に並べます。同じ文字を何度使ってもかまいません。ただし、aの右隣は必ずcであり、bの右隣も必ずcであるものとします。この規則を満たす並べ方は、左から1個だけを並べる場合はa、b、cの3通りで、左から2個並べる場合はac、bc、ca、cb、ccの5通りとなります。このとき、次の各問いに答えなさい。それぞれ考え方と計算も書きなさい。
(1) 左から3個並べる場合の並べ方は何通りありますか。
(2) 左から4個並べる場合の並べ方は何通りありますか。
(3) 左から7個並べる場合の並べ方は何通りありますか。
※ 続きを見る場合は、下の「解説はこちらから」をクリック!
(1)
a、b、cからスタートして3個並べた場合の並べ方を樹形図で表すと、それぞれ次のような図になります。
※ 画像はすべて、クリックすると拡大します。

上の図を見れば分かるように、aから始めた場合は3通り、bから始めた場合も3通り、そしてcから始めた場合は5通りなので、左から3個並べる場合の並べ方は全部で3×2+5=11通りになります。
(2)
さっきの樹形図にもう1個ずつ付け足して、4個並べた場合の樹形図を完成させてみます。
【aとbから4個並べる場合の樹形図】
aとbから4個並べる場合、並べ方は次の図のようにそれぞれ5通りになります。

【cから4個並べる場合の樹形図】
cから4個並べる場合、並べ方は次の図のように11通りになります。

つまり、aとbから4個並べる場合は5通りずつ、そしてcから4個並べる場合は11通りなので、4個並べる場合の並べ方は全部で5×2+11=21通りになります。
(3)
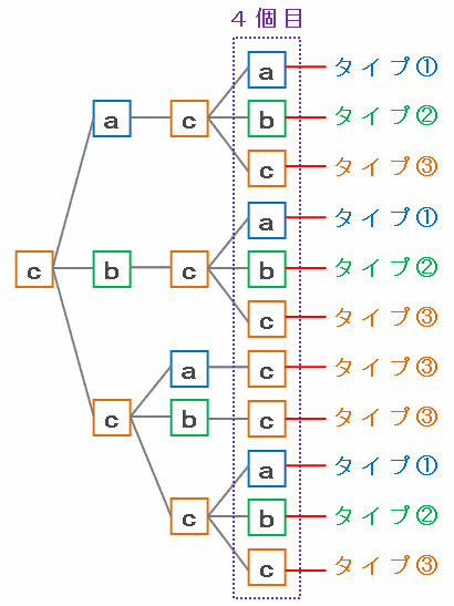
さっきの問題で確認した3つの樹形図を、次の図のようにタイプ①~③と名前をつけておきます。

【aから7個並べる場合の数え方】
とりあえずaから4個目までを樹形図に表すと次のようになるので、たとえば4個目がaならそこからタイプ①をスタートさせると、4個目、5個目、6個目、7個目の4個を並べることができます。

上の図の4個目がbならそこからタイプ②を、cならタイプ③をスタートさせることができるので、aから始めた場合はタイプ①とタイプ②が1個ずつ、そしてタイプ③が3個できることが分かります。
タイプ①と②はそれぞれ5通りずつ、タイプ③なら11通りの並べ方ができるので、aから始めて7個並べる場合の並べ方は、全部で5×2+11×3=43通りになります。
【bから7個並べる場合の数え方】
bから4個目までを樹形図に表すと次のようになるので、さっきと同じように4個目からタイプ①~③をスタートさせてみると、aから7個並べる場合の図とまったく同じになるので、並べ方は全部で43通りになります。

【cから7個並べる場合の数え方】
cから4個目までを樹形図に表すと次のようになるので、さっきと同じように4個目からタイプ①~③をスタートさせてみると、タイプ①と②が3個ずつ、そしてタイプ③が5個できます。
したがって、cから始めて7個並べる場合の並べ方は、全部で5×6+11×5=85通りになります。
つまり、aから始めた場合とbから始めた場合はそれぞれ43通り、そしてcから始めた場合は85通りなので、7個並べる場合の並べ方は全部で43×2+85=171通りになります。
PR