11、12、13の数字が書かれたカードが、それぞれ4枚ずつあります。この12枚のカードを、A君、B君、C君の3人に4枚ずつ配ります。持っている4枚のカードに書かれた数字の和を得点①とし、得点①の約数の個数を得点②とします。初めに配ったとき、得点①は全員同じで、B君のカードは4枚とも同じ数字でした。
(1)
3人のカードを1枚ずつ集めて配り直したところ、A君とB君の得点②の差が7点でした。C君の得点②を求めなさい。
(2)
(1)の配り直されたカードを元に戻し、3人のカードを2枚ずつ集めて配り直したところ、3人の得点①がすべて異なり、得点②の最高点は4点でした。3人の得点①を小さい順に書きなさい。
※ 続きを見る場合は、下の「解説はこちらから」をクリック!
(1)
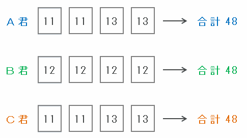
11、12、13と書かれたカードが4枚ずつあるので、その数字の合計は(11+12+13)×4=144になります。
得点①は全員同じだったので、3人に配られた4枚のカードの数字の和はそれぞれ144÷3=48ずつ、そしてB君は4枚のカードがすべて同じだったので、B君は48÷4=12と書かれたカードを4枚もらったことが分かります。
※ いちいち計算するまでもなく、「3人のカードの合計が同じ」→「平均値も同じ」→「11~13の平均値は12」→「3人のカードの平均値はそれぞれ12」→「つまりBは4枚とも12」という流れで考えればOKです。
また、A君とC君に配られたカードも、4枚の数字の合計はそれぞれ48なので、2人はそれぞれ「11」と「13」を2枚ずつもらったことが分かります(次の図参照)。
※ 画像はすべて、クリックすると拡大します。

3人から1枚ずつカードを集めるとき、B君から回収されるのは間違いなく「12」、その後に配り直されるのは「11」、「12」、「13」のどれかなので、B君の4枚のカードの合計は
・「11」が配られた場合→48-1=47
・「12」が配られた場合→48のまま
・「13」が配られた場合→48+1=49
の3パターンが考えられます。
また、A君は「11」または「13」を回収され、その後に配り直されるのは「11」、「12」、「13」のどれかなので、A君の4枚のカードの合計は
・「13」が回収されて「11」が配られた場合→48-2=46
・回収されたカードと配り直されたカードが同じ→48のまま
・「11」が回収されて「13」が配られた場合→48+2=50
の3パターンが考えられます。
つまり、A君およびB君の4枚のカードの合計として考えられる数字は46から50までの5種類なので、それぞれを素数の積で表してから約数の個数を求めてみると、
・46→2×23なので、約数の個数は(1+1)×(1+1)=4個
・47→素数なので、約数の個数は2個
・48→2×2×2×2×3なので、約数の個数は(4+1)×(1+1)=10個
・49→7×7なので、約数の個数は2+1=3個
・50→2×5×5なので、約数の個数は(1+1)×(2+1)=6個
となります(次の図参照)。

上の図から、A君とB君の得点②(約数の個数の差)が7となるのは、
・A君→回収されたカードと配り直されたカードが同じで、合計が48のまま
・B君→「12」が回収されて「13」が配られ、合計が48+1=49になった
という場合しかありません。
また、すべてのカードに書かれた数字の合計は144なので、C君の4枚のカードに書かれた数字の合計は144-(48+49)=47であることも分かります。
47の約数の個数は2個なので、C君の得点②は2になります。
【補足】
「46=2×23なので、約数の個数は(1+1)×(1+1)=4個」とか「48→2×2×2×2×3なので、約数の個数は(4+1)×(1+1)=10個」という計算の意味が分からん!という場合は、こちらのリンク先をサクッと流し読みしてみてください。
また、普通の整数は約数の個数が偶数なのに、A君とB君の約数の個数の差が7(奇数)になったことから、2人のうちのどちらかは約数の個数が奇数のはずです。
約数の個数が奇数となるのは「3×3=9」や「4×4=16」などのように、同じ数をかけ合わせた場合だけなので、B君は「7×7=49」に決定じゃん、という発想もOKだと思います。
(2)
3人のカードから2枚ずつ集めて配り直した後、3人のカードに書かれた数の合計は
・最小→「11」が4枚そろった場合の11×4=44
・最大→「13」が4枚そろった場合の13×4=52
となります。
また、約数の個数が4個となるのは「3×5=15」や「7×11=77」などのように、2つの異なる素数をかけ合わせた場合だけなので、44以上52以下の整数でその条件にあてはまるものがあるか調べてみると、
・46=2×23
・51=3×17
の2パターンが考えられます。
たとえば、Aの4枚のカードの合計が46だった場合、BとCのカードの合計は144-46=98となります。
そして、Bの4枚のカードの合計が52(考えられる合計の中の最大値)だったとすると、Cの合計は98-52=46となるのですが、それだとAとCの合計が同じになってしまうのでアウトです。
そこで、Bの4枚のカードの合計が51
(考えられる合計の中で2番目に大きい数)だったとすると、Cの合計は98-51=47となるので3人の合計はバラバラであり、しかも次の図のように約数の個数が最大でも4個なのでOKです。

以上から、3人の得点①(4枚のカードに書かれた数字の合計)を小さい順に書き出すと、「46・47・51」となります。
なお、解説では仮にA君を46、B君を51としたらC君は47になりましたが、実際には誰がどの合計なのかなんてどうでもよくて、ただ単に解説の文章を分かりやすくするため適当に決めてみただけです。
PR