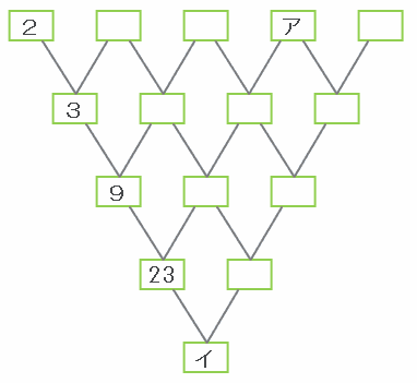
1、2、3、4、5の5つの数を並べて、隣り合う数を足し合わせる操作を4回します。たとえば、5つの数を「1・3・5・2・4」と並べたとき、次の図のようになります。
※ 画像はすべて、クリックすると拡大します。

(1)
上のような操作をしたとき、次の図のようになりました。ア、イにあてはまる数をそれぞれ答えなさい。

(2)
上のような操作をしたとき、次の図のようになりました。このとき、
① ◎にあてはまる数を答えなさい。
② A、B、C、Dの4つの数の和と、☆にあてはまる数を答えなさい。
③ A、B、C、Dにあてはまる数をそれぞれ答えなさい。

※ 続きを見る場合は、下の「解説はこちらから」をクリック!
(1)
たとえば次の図の2+Aの答えが3になるので、Aには3-2=1があてはまります。また、3+Dの答えが9なので、Dは9-3=6になります。
さらに、D=6、A=1であることが分かったので、Bには6-1=5があてはまります。
そうやって分からないマスを少しずつ埋めていけば、アとイの数にそのうちたどり着けるはずです。
※ 画像はすべて、クリックすると拡大します。

次の図の9+Gの答えが23なのでGは23-9=14、そして6+Eの答えがG(つまり14)なので、Eは14-6=8になります。
つまり、下の図の5+アの答えが8になるので、アには8-5=3があてはまります。
また、最上段には左から順に「2・1・5・3」と並んでいることも分かったので、右端のCには1から5の中でまだ使われていない4があてはまります。

最上段の5つの数の並び方は次の図のようになることが分かったので、あとはイに向けて普通に足し算をしていけばOKです。
下の図のFは3+4=7、Hは8+F=8+7=15、Iは14+H=14+15=29なので、イには23+29=52があてはまります。

(2)の①
次の図のアには12と◎の合計があてはまるので、アは「12+◎」と表せます。また、イには◎と11の合計があてはまるので、そちらは「◎+11」となります。
下の図のアとイの合計が47になるので、(12+◎)+(◎+11)=47と表せます。

(12+◎)+(◎+11)=23+◎+◎=47なので、◎2つ分の合計は47-23=24です。
したがって、◎には24÷2=12があてはまります。
(2)の②
次の図のアはA+B、イはB+☆、ウは☆+C、エはC+Dがそれぞれあてはまるので、下段の左端にある「12」はア+イ=A+B+B+☆、真ん中の「12」はイ+ウ=B+☆+☆+C、そして右端の「11」はウ+エ=☆+C+C+Dの答えをそれぞれ表しています。

その3つの式を次の図のように並べてみると、式①と②は合計がどちらも12で、しかも左辺にはどちらも「B+☆」があるので、式①の「A+B」と式②の「☆+C」の答えは等しいことが分かります。

つまり、上の図の式③の「☆+C」の部分を「A+B」と入れ替えてもOKなので、式③は☆+C+C+D=A+B+C+D=11と変形できます。
したがって、A、B、C、Dの4つの数の和は11になります。
また、A、B、C、Dと☆の5つのマスには1から5のどれかが入り、その5つの数の合計は1+2+3+4+5=15なので、☆には15-11=4があてはまります。
(2)の③
さっきの問題で☆=4であることが分かったので、A~Dのマスには「1・2・3・5」のどれかがあてはまります。
次の図のように、式①~③の☆にそれぞれ4をあてはめてみると、
・式①→A+B+B+☆=A+B+B+4=12
・式②→B+☆+☆+C=B+4+4+C=12
・式③→☆+C+C+D=4+C+C+D=11
となります。

上の図の式①はA+B+B+4=12となったので、A+B+Bの部分は12-4=8になります。
「1・2・3・5」の中から2つの数を選んでA+B+B=8となるのは「2+3+3」のときしかないので、Aは2、Bは3であることが分かります。
また、式③は4+C+C+D=11となったので、C+C+Dの部分は11-4=7になります。
「1・2・3・5」の中でさっき使わなかった1をCに、5をDにあてはめるとちょうど1+1+5=7となるので、Cは1、Dは5になります。
PR