忍者ブログ

気まぐれ解説カフェ(仮)

中学受験算数の入試問題を今日もゆるゆる解説中。算数プリントの無料ダウンロードは右横カテゴリ「プリントの無料ダウンロード」からどうぞ。

12/16

Tue

2025

×

[PR]上記の広告は3ヶ月以上新規記事投稿のないブログに表示されています。新しい記事を書く事で広告が消えます。

06/21

Mon

2010

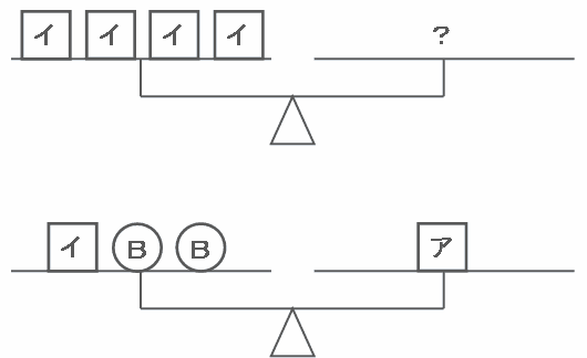
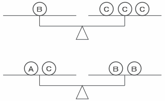
実践女子2010【4】 ☆比・天びんで重さを比べる☆


重さのちがう3種類のコインA、B、Cがあります。これらをてんびんにのせると、B1枚がC3枚とつりあい、A1枚とC1枚がB2枚とつりあいます。

※ 画像はすべて、クリックすると拡大します。

jissen401.png








(1)
3種類のコインA、B、Cの重さの比をもっとも簡単な整数の比で表しなさい。
 
(2)
箱アにはA、箱イにはB、箱ウにはCがそれぞれ何枚か入っています。ア、イ、ウに入っているコインの枚数の比は2:3:4です。ただし、箱の重さは考えません。
 
てんびんの片方にイを4箱置きました。てんびんをつりあわせるには、もう片方にアとウをそれぞれ何箱置けばよいですか。ただし、アとウは必ず1箱は置きます。
 
イ1箱とB2枚がア1箱とつりあいました。アには何枚のコインが入っていますか。

jissen402.png









※ 続きを見る場合は、下の「解説はこちらから」をクリック!
 
PR

06/20

Sun

2010

吉祥女子2010【1】の(6) ☆割合・相当算☆


A君、B君、C君の持っているお金の合計は1845円です。お店でりんごを1人1個ずつ買い、それぞれ代金を払ったので、A君、B君、C君が持っているお金はそれぞれ初めに持っていたお金の6分の5、5分の3、7分の3になりました。このとき、りんご1個の値段は何円ですか。
 
 
※ 続きを見る場合は、下の「解説はこちらから」をクリック!

06/19

Sat

2010

淑徳与野2010【1】の(5) ☆平均・面積図を使って求める☆


ある水泳大会において、100m自由形の予選通過タイムを決めて実施したところ、75%の選手が予選を通過しました。通過した選手の平均タイムは予選通過タイムより4秒早く、通過しなかった選手の平均タイムは予選通過タイムより2秒遅く、全体の選手の平均タイムは56.8秒でした。予選通過タイムは何秒ですか。
 
 
※ 続きを見る場合は、下の「解説はこちらから」をクリック!


 

06/18

Fri

2010

早稲田実業2010【1】の(3) ☆速さ・通過算☆


長さ80mの電車A、長さ100mの電車B、長さ155mの電車Cがあります。電車Cの速さは電車Aの速さの1.2倍です。電車Aが電車Bに追いついてから完全に追いこすのに30秒かかりました。また、電車Cが電車Bに追いついてから完全に追いこすのに25秒かかりました。電車Cの速さは秒速何mですか。
 
 
※ 続きを見る場合は、下の「解説はこちらから」をクリック!

06/17

Thu

2010

洗足学園2010【5】 ☆仕事算・水そうに水を入れる☆


図のように、4つの管A、B、C、Dのついた水そうがあります。この4つの管は開くと1分間あたりそれぞれ一定の量の水を流すことができ、管AとBは開くと水そうに水をいれることができ、管CとDは開くと水そうから水を抜くことができます。

※ 画像はクリックすると拡大します。

senzok501.png











最初は4つの管がすべて閉じている状態であったとします。この状態から次のようなことがわかっているとき、あとの問いに答えなさい。
 
① 管AとBとCを開くと、10分で空の水そうは満水になる。
② 管AとBとDを開くと、15分で空の水そうは満水になる。
③ 管AとCとDを開くと、20分で満水の水そうは空になる。
④ 管BとCとDを開くと、60分で満水の水そうは空になる。
 
(1) 管AとBとCとDを開くと、何分で空の水そうは満水になりますか。
 
(2) 管Dのみを開くと、何分で満水の水そうは空になりますか。
 
 
※ 続きを見る場合は、下の「解説はこちらから」をクリック!



 

06/16

Wed

2010

東洋英和2010【6】 ☆数の性質・カードに書かれた数字☆


1から10までの数字が1つずつ書かれたカードが10枚あり、そのうち5枚は青字で、残りの5枚は赤字で書かれています。10枚のカードの中から5枚のカードを取り出して、青字で書かれた数字をすべて足すことにします。それぞれの5枚の組み合わせに対して、青い数字の和は矢印の右側の数になります。青字で書かれた数字を小さい順にすべて答えなさい。
 
※ 画像はクリックすると拡大します。

toyo601.png






※ 続きを見る場合は、下の「解説はこちらから」をクリック!

06/15

Tue

2010

大妻2010【10】 ☆体積・容積☆


直方体の形をした空の容器A、B、Cがあります。Aは底面積が50㎠で深さが40㎝、Bは底面積が20㎠で深さが18㎝です。最初に、Aに深さ15㎝まで水を入れ、次にBを底面がAの底面にぴったりつくまで沈めていくと、図のように水の一部がBに入ってしまいました。

※ 画像はクリックすると拡大します。

ozuma1001.png









(1)
Bに入っている水の深さは何㎝ですか。
 
(2)
Bを取り出し、Bに入っていた水を深さが25㎝のCに移します。CをAに沈めていくと、底面がAの底から3㎝のところで、AとCの水面の高さが同じになりました。Cの底面積は何㎠ですか。
 
 
※ 続きを見る場合は、下の「解説はこちらから」をクリック!

06/14

Mon

2010

神戸女学院2010【1】 ☆つるかめ算・得点表☆


40人のクラスで問題数5問のテストを行いました。1問2点、部分点なし(正答20点、誤答0点)で採点したとき、それぞれの問題を間違えた生徒の人数は下の表のようになりました。また、得点が20点の生徒は3人、80点の生徒は5人いました。得点が60点の生徒の人数を求めなさい。

※ 画像はクリックすると拡大します。

kobejo101.png



※ 続きを見る場合は、下の「解説はこちらから」をクリック!

学校名で検索!

「フェリス」、「麻布」などの学校名を入力して検索すると該当記事の一覧が表示されます。 「該当なし」だったらごめんなさいm(_ _)m

最新記事

(12/18)
(12/17)
(12/16)
(12/15)
(12/14)
(12/13)
(12/12)
(12/11)
(12/10)
(12/09)
(12/08)
(12/07)
(12/06)
(12/05)
(12/04)
(12/03)
(12/02)
(12/01)
(11/30)
(11/29)

最新コメント

[11/07 ゆんたく]
[11/07 娘のママ]
[08/18 ゆんたく]
[08/18 NONAME]
[05/17 ゆんたく]
[05/16 グレートマジンガーZ]
[01/15 ゆんたく]
[01/14 NONAME]
[01/14 NONAME]
[01/14 NONAME]

プロフィール



HN:
ゆんたく
性別:
非公開
職業:
たびびと(Lv.4)
趣味:
チェロの演奏
自己紹介:
かつてゆんたくと呼ばれていたゆんたくです。

こんなゆんたくへ何か個人的に連絡したいことがおありでしたら、下記アドレスまでメールにてお願いいたします。

hassysar@gmail.com


カウンター





Copyright © 気まぐれ解説カフェ(仮) : All rights reserved

TemplateDesign by KARMA7

忍者ブログ [PR]