忍者ブログ

気まぐれ解説カフェ(仮)

中学受験算数の入試問題を今日もゆるゆる解説中。算数プリントの無料ダウンロードは右横カテゴリ「プリントの無料ダウンロード」からどうぞ。

04/08

Wed

2026

×

[PR]上記の広告は3ヶ月以上新規記事投稿のないブログに表示されています。新しい記事を書く事で広告が消えます。

07/16

Fri

2010

愛知淑徳2010【2】の(8) ☆比・利益から仕入れた個数を求める☆

ある店がメロンを1個680円で何個か仕入れました。最初に15%の利益を含んだ値段で売ったところ半分が売れ残りました。次に利益を10%に下げたところ、売れ残ったうちの半分が売れました。最後は残りすべてを2個ずつのセットにして分けることができ、1セット1460円にしたところ、売り切れました。全体の利益は19320円でした。仕入れたメロンの個数を求めなさい。
 
 
※ 続きを見る場合は、下の「解説はこちらから」をクリック!

 
PR

07/01

Thu

2010

白陵2010【4】 ☆比・所持金を求める☆


兄と弟がお金を出し合って6000円のサッカーボールを1個買いました。兄は自分の所持金の2分の1を、弟は自分の所持金の3分の1をそれぞれ出し合ってその代金を支払いました。残った所持金を比べたところ、兄の金額は弟の金額の2倍でした。代金を支払う前の兄弟の所持金をそれぞれ求めなさい。
 
 
※ 続きを見る場合は、下の「解説はこちらから」をクリック!

06/21

Mon

2010

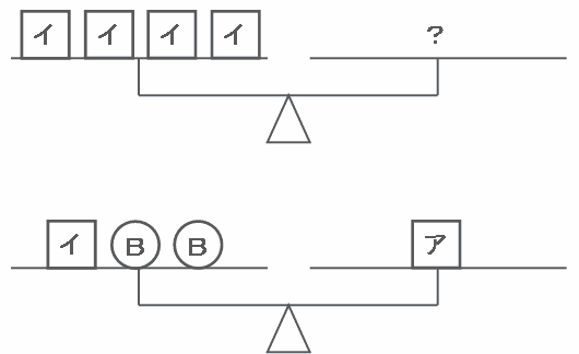
実践女子2010【4】 ☆比・天びんで重さを比べる☆


重さのちがう3種類のコインA、B、Cがあります。これらをてんびんにのせると、B1枚がC3枚とつりあい、A1枚とC1枚がB2枚とつりあいます。

※ 画像はすべて、クリックすると拡大します。

jissen401.png








(1)
3種類のコインA、B、Cの重さの比をもっとも簡単な整数の比で表しなさい。
 
(2)
箱アにはA、箱イにはB、箱ウにはCがそれぞれ何枚か入っています。ア、イ、ウに入っているコインの枚数の比は2:3:4です。ただし、箱の重さは考えません。
 
てんびんの片方にイを4箱置きました。てんびんをつりあわせるには、もう片方にアとウをそれぞれ何箱置けばよいですか。ただし、アとウは必ず1箱は置きます。
 
イ1箱とB2枚がア1箱とつりあいました。アには何枚のコインが入っていますか。

jissen402.png









※ 続きを見る場合は、下の「解説はこちらから」をクリック!
 

05/19

Wed

2010

渋谷教育学園渋谷【2】の(5) ☆比・和差算☆


渋渋小で夏休みにキャンプに出かけました。参加予定者は男子が女子より2人多く、4年生と5年生と6年生の人数比は1:2:2でした。キャンプ当日になり、4年生の参加者数の男女が各4人ずつ増えて、6年生の男女が各2人ずつ欠席したので、5年生と6年生の比は6:5になり、男子の参加者は3学年とも同じになりました。
 
このとき、5年生の女子の参加者は(  )人です。
 
 
※ 解説を見る場合は、下の「解説はこちらから」をクリック!

03/30

Tue

2010

関東学院2009【7】 ☆比☆


ある工場では部品Aが5個と部品Bが3個とで製品が1個できます。最初に部品Aと部品Bの個数の比は9:5でした。どちらかの部品がなくなるまで製品を作ったら、どちらかの部品だけが56個余りました。製品は何個できましたか。
 
※ 解説を見るには、右下の「解説はこちらから」をクリック!

03/22

Mon

2010

筑波大附中2009【2】の(2) ☆比☆


直径25cmの2500円のピザと1㎠あたりの値段が同じになる直径36cmのピザがあります。そのピザの値段は、直径が36cmで3600円のピザに比べて、何円高いといえますか。ただし、円周率は3.1として計算します。

※ 解説を見るには、右下の「解説はこちらから」をクリック!

学校名で検索!

「フェリス」、「麻布」などの学校名を入力して検索すると該当記事の一覧が表示されます。 「該当なし」だったらごめんなさいm(_ _)m

最新記事

(12/18)
(12/17)
(12/16)
(12/15)
(12/14)
(12/13)
(12/12)
(12/11)
(12/10)
(12/09)
(12/08)
(12/07)
(12/06)
(12/05)
(12/04)
(12/03)
(12/02)
(12/01)
(11/30)
(11/29)

最新コメント

[11/07 ゆんたく]
[11/07 娘のママ]
[08/18 ゆんたく]
[08/18 NONAME]
[05/17 ゆんたく]
[05/16 グレートマジンガーZ]
[01/15 ゆんたく]
[01/14 NONAME]
[01/14 NONAME]
[01/14 NONAME]

プロフィール



HN:
ゆんたく
性別:
非公開
職業:
たびびと(Lv.4)
趣味:
チェロの演奏
自己紹介:
かつてゆんたくと呼ばれていたゆんたくです。

こんなゆんたくへ何か個人的に連絡したいことがおありでしたら、下記アドレスまでメールにてお願いいたします。

hassysar@gmail.com


カウンター





Copyright © 気まぐれ解説カフェ(仮) : All rights reserved

TemplateDesign by KARMA7

忍者ブログ [PR]